11月28日、2025年度(令和7年度)の補正予算案がまとまり、一般会計総額は18兆3,034億円となりました。物価高騰対策や成長分野への投資、災害支援などを柱とする内容で、その財源のうち 6割超(11兆6,960億円)を追加の国債発行でまかなう構成となっています。
ニュースでも頻繁に耳にする「補正予算」とは、年度途中の景気変動や災害、政策ニーズの変化に対応するために、当初予算を変更・追加するための予算のことです。国の補正予算だけでなく、地方自治体でも同様に編成されることがあり、補助金制度の新設・拡充にも直結します。
この記事では、国と地方の補正予算の仕組み・目的・決定プロセス、そして補助金にどのように影響するのかをわかりやすく解説します。
▼▼▼日々配信中!無料メルマガ登録はこちら▼▼▼
メルマガ会員登録する
この記事の目次
2025年度(令和7年度)補正予算案閣議決定
11月28日、2025年度の補正予算案がまとまり、一般会計総額は18兆3034億円となりました。
物価高対策や成長分野への投資を軸にした内容で、全体の6割を超える11兆6960億円は国債の追加発行によって確保します。

補正予算は大きく四つの柱で構成され、第一の柱では、厳冬期の電気・ガス代支援や子育て応援手当の支給など、足元の物価高への対応と国民生活の安定化が最優先されています。第二の柱は、AI・半導体産業の強化や防災・国土強靱化といった危機管理および成長投資に重点を置き、経済安全保障の強化に多額の予算を割り当てています。さらに、第三の柱では防衛力と外交力の強化に向けた支出が明確にされ、第四の柱では今後の不測の事態に備えた予備費の確保が計上されています。


出典:財務省 令和7年度補正予算(第1号)の概要
【今後の流れ】
補正予算案は、12月上旬に国会へ提出されます。
現在開会中の第219回臨時国会は、会期延長がなければ12月17日に閉会予定で、政府は会期内の成立を見込んでいます。
▼経済対策の詳細はこちら
21.3兆円の経済対策とは?「強い経済」をつくる3本の柱を解説
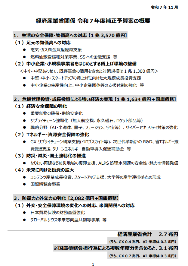
経済産業省 補正予算案のポイント
経済産業省は、2025年度補正予算案で 約2.7兆円 を計上しました。さらに、複数年度にわたる支出を国が保証する「国庫債務負担行為」を含めると、総額は約3.1兆円になります。

出典:経済産業省 令和7年度経済産業省関連予算等の概要
重点分野は次の3つです。
2.危機管理投資・成長投資による強い経済の実現(1兆 1,634 億円+国庫債務)
3.防衛力と外交力の強化(2,082 億円+国庫債務)
物価高騰に対応する生活費の負担軽減策と、賃上げを実現するための大規模な中小企業支援を中心に、AI・半導体、GX(脱炭素)未来の戦略分野への成長投資、そしてサプライチェーンの強靱化や災害復興といった危機管理への備えを軸とした構成になっています。
中小企業庁関連の補正予算案のポイント

出典:中小企業庁 令和7年度補正予算案(中小企業・小規模事業者等関連予算)
中小企業・小規模事業者向けの補正予算案は 総額8,364億円 で、既存基金も合わせると 1兆円超の規模 になります。
企業の成長と経営基盤の強化を進めるため、施策は次の6つの柱で構成されています。
2.生産性向上・省⼒化投資支援
3.伴走支援
4.取引適正化
5.資金繰り支援
6.災害支援
補正予算案には、成長や事業規模の拡大を目指す中堅・中小企業向けと、生産性向上や省力化に取り組む企業向けの補助金が盛り込まれています。ここでは、「1.成長投資支援」と「2.生産性向上・省⼒化投資支援」から、補助金情報について紹介します。
【成長投資支援】
| 支援名 | 内容 | 規模/特徴 |
|---|---|---|
| 中小企業成長加速化補助金 | 売上高100億円を超える中小企業(100億企業)の創出を目指す企業への財政支援。 | 3,400億円の内数 |
| 大規模成長投資支援 | 賃上げにつながる、労働生産性の抜本的な向上と事業規模の拡大を図るための大規模な設備投資を継続支援。 | 4,121億円の基金。特に「100億宣言企業」向けに約1,000億円程度確保。 |
【生産性向上・省⼒化投資支援】
| 支援名 | 内容 | 規模/特徴 |
|---|---|---|
| 生産性革命推進事業 | デジタル化・AI導入、販路開拓(持続化補助金)、事業承継・M&Aに伴う設備投資等を支援。 | 3,400億円の内数。物価高や関税影響を考慮したソフト支援も実施。 |
| 省力化投資支援 | 人手不足解消のための省力化投資を推進。業種別の「省力化投資促進プラン」に基づき実施。 | 既存基金を活用し1,800億円規模。従業員規模ごとの補助上限額の見直しを行う。 |
| 革新的製品等開発支援 | 革新的な製品・サービス開発や海外を含む新しい市場への進出にかかる設備投資を支援。 | 既存基金を活用し1,200億円規模。 |
2025年度補正予算は、2024年度補正予算で始まった「成長の加速化(100億企業創出)」の方向性をさらに強化しつつ、現在の経済環境において顕在化している「国際的な貿易リスク(米国関税)」などへの対応が打ち出されている点が特徴です。
厚生労働省の補正予算案のポイント
厚生労働省は2025度の補正予算案で、医療・介護分野の賃上げ支援や医療DX、創薬力強化などに向け、あわせて2兆3,252億円を計上しました。
最も大きな項目は、政府の総合経済対策に盛り込まれている 「医療・介護等支援パッケージ」(総額1兆3,649億円) です。内訳は、医療分野に1兆368億円、介護などに3,281億円が充てられています。
医療分野では、病院・診療所・歯科診療所・薬局を対象に、賃上げや物価上昇への対応を支える費用を中心に構成されています。
介護分野では、1,920億円を投じて職員の処遇改善を進めます。また、介護事業所のサービス継続や介護テクノロジー導入など、関連施策にも予算を配分しています。
このほか、最低賃金引上げに対応した中小企業の賃上げ支援(352億円)、医療DXの加速、創薬基盤の強化(1,527億円)なども盛り込まれています。
補正予算とは
補正予算とは、その年度の初めに立てられた本予算(当初予算)に不足が生じた場合や、予期せぬ事態により新たに予算を投じる必要が生じた場合に編成される予算です。主な目的は、年度の途中に発生した次のような事態に対応することです。
- 自然災害や経済危機などの緊急事態への対応
- 予想外の税収変動
- 政策的な経費の追加(例:物価高対策や経済対策)
近年では、経済対策のための補正予算が毎年度のように編成される傾向があり、政府の景気運営において重要な役割を果たしています。
また、補正予算を財源とするものとして補助金や助成金が挙げられます。たとえば「令和6年度補正」といった名称の補助金は、前年度の補正予算で追加された予算枠を活用して実施されているものです。
本予算(当初予算)との違い
補正予算と本予算(当初予算)は、成立時期などに明確な違いがあります。
| 項目 | 本予算(当初予算) | 補正予算 |
|---|---|---|
| 予算の特徴 | 国の年間予算として最初に作成される予算 | 当初予算成立後の事情の変化に対応して編成される追加予算 |
| 成立時期 | 3月末まで | 年度途中(多くは秋〜冬にかけて臨時国会で審議) |
| 編成回数 | 年1回 | 必要に応じて複数回編成されることもある |
補正予算は、災害対応や経済対策など緊急性の高い施策が中心となるため、通常よりも短い期間で可決されるのが一般的です。例えば、新型コロナ対策が行われた令和2年度(2020年度)には、第3次まで補正予算が編成されました。
補正予算成立までの流れ
補正予算は、次のプロセスを経て成立します。
政府・与党内で、経済状況や政策課題を踏まえた補正予算案が作成されます。
【閣議決定】
内閣総理大臣や各大臣が出席する閣議で、補正予算案が正式に決定します。
【国会での審議・可決】
閣議決定後、衆議院・参議院に提出され、審議を経て可決・成立します。
政府案の段階で与党内の調整が済んでいることが多く、国会では短期間で可決されるケースが大半です。一般的には、秋から年末にかけて補正予算案が編成され、年内または年明けに成立することが多くなっています。
▼国の予算の方向性をまとめた過去記事もあわせてご覧ください。
地方自治体の補正予算
地方自治体でも、国と同様に年度当初に「本予算(当初予算)」を編成し、その後、状況の変化に応じて「補正予算」を追加で決定します。
地方の補正予算は、国の方針や交付金の配分に合わせて組まれることが多く、地域の実情に応じた施策を反映します。
・物価高騰に対応する生活支援金や商品券の配布
・中小企業の省エネ・生産性向上設備への補助
・子育て・教育支援(おこめ券や食費支援事業など)
・災害復旧や防災対策に関する公共事業
地方の補助金や支援策には、この補正予算によって新設・拡充されるものがあります。そのため、企業や個人事業主が補助金を活用するうえでは、国だけでなく地方自治体の補正予算情報もこまめに確認しておくことが重要です。
都道府県別-令和6年度補正予算・令和7年度補正予算リンク集
北海道:R6補正予算・R7概算要求・予算算
青森県:R6補正予算・R7概算要求・予算
岩手県:R6補正予算・R7概算要求・予算
宮城県:R6補正予算・R7概算要求・予算
秋田県:R6補正予算・R7概算要求・予算
山形県:R6補正予算・R7概算要求・予算
福島県:R6補正予算・R7概算要求・予算
茨城県:R6補正予算・R7概算要求・予算
栃木県:R6補正予算・R7概算要求・予算
群馬県:R6補正予算・R7概算要求・予算
埼玉県:R6補正予算・R7概算要求・予算
千葉県:R6補正予算・R7概算要求・予算
東京都:R6補正予算・R7概算要求・予算
神奈川県:R6補正予算・R7概算要求・予算
新潟県:R6補正予算・R7概算要求・予算
富山県:R6補正予算・R7概算要求・予算
石川県:R6補正予算・R7概算要求・予算
福井県:R6補正予算・R7概算要求・予算
山梨県:R6補正予算・R7概算要求・予算
長野県:R6補正予算・R7概算要求・予算
岐阜県:R6補正予算・R7概算要求・予算
静岡県:R6補正予算・R7概算要求・予算
愛知県:R6補正予算・R7概算要求・予算
三重県:R6補正予算・R7概算要求・予算
滋賀県:R6補正予算・R7概算要求・予算
京都府:R6補正予算・R7概算要求・予算
大阪府:R6補正予算・R7概算要求・予算
兵庫県:R6補正予算・R7概算要求・予算
奈良県:R6補正予算・R7概算要求・予算
和歌山県:R6補正予算・R7概算要求・予算
鳥取県:R6補正予算・R7概算要求・予算
島根県:R6補正予算・R7概算要求・予算
岡山県:R6補正予算・R7概算要求・予算
広島県:R6補正予算・R7概算要求・予算
山口県:R6補正予算・R7概算要求・予算
徳島県:R6補正予算・R7概算要求・予算
香川県:R6補正予算・R7概算要求・予算
愛媛県:R6補正予算・R7概算要求・予算
高知県:R6補正予算・R7概算要求・予算
福岡県:R6補正予算・R7概算要求・予算
佐賀県:R6補正予算・R7概算要求・予算
長崎県:R6補正予算・R7概算要求・予算
熊本県:R6補正予算・R7概算要求・予算
大分県:R6補正予算・R7概算要求・予算
宮崎県:R6補正予算・R7概算要求・予算
鹿児島県:R6補正予算・R7概算要求・予算
沖縄県:R6補正予算・R7概算要求・予算
補正予算をチェックするポイント
補正予算の内容を詳しく分析することで、どの分野に重点が置かれているかを把握でき、今後の補助金や支援策の方向性を予測できます。
国や地方自治体の補正予算は、経済情勢や政策課題を反映して編成されるため、その動きを把握しておくことは、企業・個人を問わず非常に有益です。
ここでは、補正予算を確認する際に注目すべきポイントを紹介します。
前年度の予算と比較する
前年度と比較することで、補助事業がどのように変化するのかを予測することができます。例えば、前年度に実施されていた「中小企業向けデジタル化補助金」が今年も継続して実施される可能性があるのか、それとも新たな補助事業へと切り替わるのかを把握することで、早めに申請の準備を進めることができます。
また、前年度はなかった新規の補助事業が導入される場合、自治体が重点的に取り組む分野を読み取ることができます。こうしたトレンドを把握することで、自社の事業と補助金の方向性が一致するかどうかを検討し、適切な補助金を選択することが可能になります。
既存事業の予算額の変動
補助金の採択率は、その事業にどれだけの予算が割り振られているかによって大きく左右されます。そのため、既存の補助事業の予算額が増額されているか、減額されているかをチェックすることで、採択のしやすさを予測することができます。
例えば、前年より予算が増額されている場合は、補助金の採択数が増える可能性が高く、応募のチャンスが広がります。一方で、予算が減少している場合は、補助金の募集枠が減るため、より競争が激しくなることが予想されます。このように、補助金の予算額を確認することで、申請すべき補助金を見極めるだけでなく、申請の準備にどれだけの労力をかけるべきかも判断しやすくなります。
- 予算が増額された補助金は、採択率が高くなる可能性があるため積極的に狙う
- 減額された補助金は競争が激しくなるため、申請のクオリティを高める必要がある
まとめ
補助金をうまく活用するためには、本予算と補正予算の違いを理解し、それぞれの特性を踏まえて情報をチェックすることが大切です。
本予算は年度当初に計画されるため、年度初めに公募される補助金を予測しやすい特徴があります。事前にどのような補助金が設定されるのかを把握することで、早めに準備を進めることが可能になります。
一方で、補正予算は年度途中に追加される予算であり、国の政策や経済状況の変化に応じた支援策が登場することが多くなります。景気対策や緊急支援策として短期間で公募される補助金も含まれます。
秋の臨時国会では、2025年度補正予算案が年内に成立する見通しです。補正予算が決まると、支援策や補助金が年明け以降に登場することが予想されるため、最新情報を継続的にチェックしておきましょう。
▼▼▼日々配信中!無料メルマガ登録はこちら▼▼▼
メルマガ会員登録する



