1. 補助金ポータルTOP
  2. 補助金・助成金コラム
  3. 小規模事業者持続化補助金(持続化補助金)【2026年・令和8年度】公募スケジュールや制度の要点を解説

小規模事業者持続化補助金(持続化補助金)【2026年・令和8年度】公募スケジュールや制度の要点を解説

公開日:2024/12/23 更新日:2026/4/8
image

中小企業庁は、小規模事業者持続化補助金(持続化補助金)について、2026年に向けた事業概要や公募スケジュールを公表しました。

2025年度に行われた特別枠の整理や、経営計画づくりを重視する方針は、2026年度も制度の基本的な考え方として引き継がれる見通しです。また、2026年分の公募については、通常枠・創業型・共同・協業型それぞれで、公募要領の公開時期や申請受付開始時期が示され始めています。

本記事では、現時点で判明している予算情報や過去の傾向をもとに、2026年の実施見通しについて解説します。また、制度の全体像を掴むための参考として、2025年度の制度内容も紹介します。

※3月6日(金曜日)第19回小規模事業者持続化補助金(持続化補助金)の申請受付が開始されました。締め切りは4月30日となっています。


無料で相談する

▼▼▼日々配信中!無料メルマガ登録はこちら▼▼▼
メルマガ会員登録する

この記事の目次

\ 制度やどの補助金が使えるか知りたい! /
お問い合わせ
\ 申請サポートをお願いしたい! /
専門家を探す
補助金対象商品を調べる
導入したい商材が補助金に対応しているかチェック!
ITトレンドへ

小規模事業者持続化補助金(持続化補助金)【2026】はどうなる?

2025年(令和7年度)補正予算では、小規模事業者持続化補助金が「中小企業生産性革命推進事業」の枠組みに含まれており、2026年度も制度が継続される見通しです。

物価高や人手不足、最低賃金の上昇といった環境変化が続く中、小規模事業者の販路開拓や生産性向上を支える支援策として、持続化補助金は引き続き重要な位置づけとなっています。

2026年の公募については、1月から公募開始しています。


■ 一般型(通常枠)第19回 公募要領公開:2026年1月28日(水)
申請受付開始::2026年3月6日(金)
申請受付締切:2026年4月30日(木)17:00

事業支援計画書(様式4)発行受付締切:2026年4月16日(木)


■ 共同・協業型
第2回公募として、2026年1月16日から申請受付開始

小規模事業者持続化補助金(持続化補助金)とは

持続化補助金は、商工会や商工会議所と連携して経営計画を作成し、その計画に基づく販路開拓などの取り組みを支援するための補助金です。

この補助金は、特に生産性向上や持続的な発展を目指す小規模事業者にとって重要な支援策です。支援対象は、商業・サービス業(宿泊業、娯楽業を除く)で従業員5人以下、または製造業その他の業種で従業員20人以下の事業者となります。

経営計画を作成するプロセスでは、商工会や商工会議所が事業者と一体となり、計画策定の支援やアドバイスを行います。この計画に基づき、販路開拓に必要な経費(例: 機械装置等費、広報費、展示会等出展費など)の一部が補助されることで、事業者は自己負担を抑えつつ、事業を進めることができます。

小規模事業者持続化補助金は4つの類型に

小規模事業者持続化補助金では、政策の原点回帰として、経営計画の策定に重点を置く考え方が示されており、2026年度もこの方針は引き継がれています。複数あった特別枠の整理(卒業枠、後継者支援枠の廃止)は、2025年度に行われました。

出典:中小企業庁 持続化補助金の概要

以下4つの類型があります。
1.一般型(通常枠(インボイス特例、賃金引上げ特例)・災害支援枠)
2.創業型
3.共同・協業型
4.ビジネスコミュニティ型
ひとつずつ、みていきましょう。

一般型・通常枠

一般型の通常枠は、経営計画に基づいて販路開拓や事業拡大を目指す小規模事業者を対象にした、基本的な枠組みです。補助上限額は50万円で、特例を活用する場合は最大250万円まで補助が受けられます。

特例要件
インボイス特例免税事業者のうちインボイス発行事業者の登録を受けた事業者
(上限額 50万円上乗せ)
賃金引上げ特例事業場内最低賃金を+50円以上とした事業者
(上限額 150万円上乗せ)

補助率は2/3で、賃金引上げ特例を活用する赤字事業者は、補助率が3/4に引き上げられます。

【補助対象経費】
機械装置等費、広報費、ウェブサイト関連費、展示会等出展費(オンラインによる展示会・商談会等を含む)、旅費、新商品開発費、借料、委託・外注費

一般型・通常枠の要件
小規模事業者であること
資本金または出資金が5億円以上の法人に直接または間接に100%の株式を保有されていないこと(法人のみ)
確定している(申告済みの)直近過去3年分の「各年」または「各事業年度」の課税所得の年平均額が15億円を超えていないこと
採択を受けて、補助事業を実施した場合、各事業の交付規程で定める「小規模事業者持続化補助金に係る事業効果及び賃金引上げ等状況報告書」の提出を本補助金の申請までに行った者であること (先行する受付締切回で採択された共同申請の参画事業者を含む)
小規模事業者持続化補助金<一般型>において、「卒業枠」で採択を受けて、補助事業を実施した事業者ではないこと
小規模事業者持続化補助金<創業型>に申請中または採択を受けている事業者ではないこと


出典:中小企業庁 持続化補助金<通常枠>

公式ページを確認する

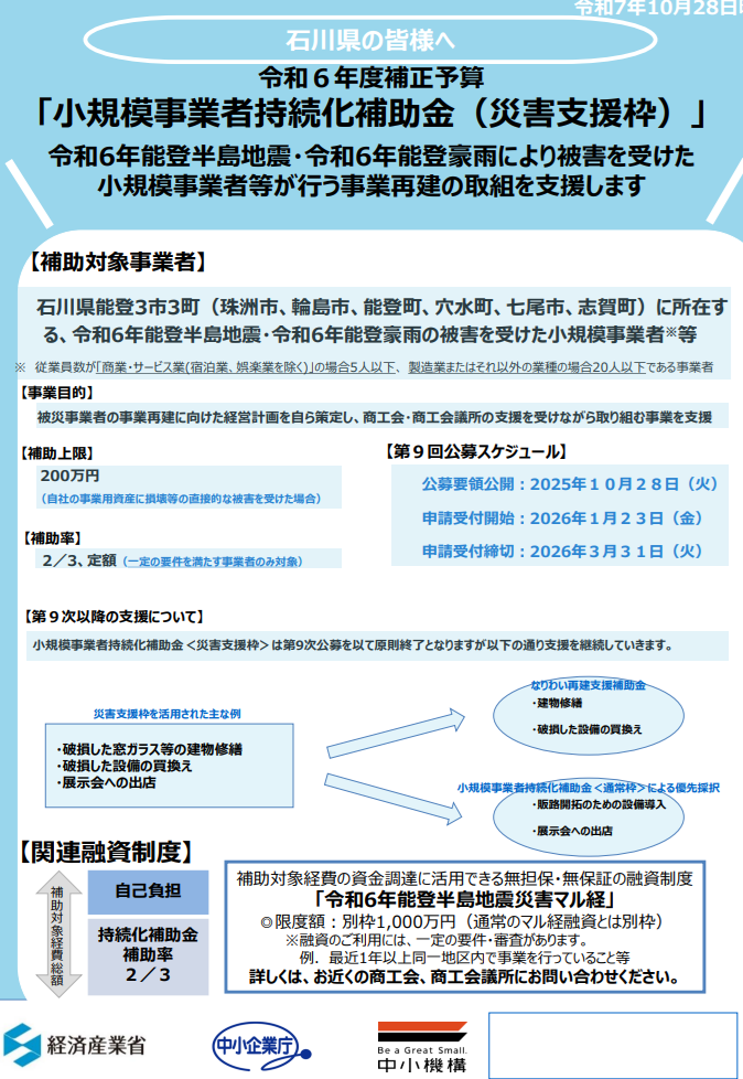
一般型・災害支援枠

一般型の災害支援枠は、石川県、富山県、福井県、新潟県に所在する、令和6年能登半島地震・令和6年奥能登豪雨の被害を受けた小規模事業者が対象となります。補助上限額は、被害の種類に応じて異なり、直接被害の場合は200万円、間接被害の場合は100万円が上限です。
記事では災害支援枠を現行制度として紹介していますが、災害支援枠は第9次公募をもって原則終了となり、今後は通常枠による優先採択支援に移行する見通しです。

対象要件
直接被害自社の事業用資産に損壊等の直接的な被害を受けた場合
間接被害令和6年能登半島地震・令和6年奥能登豪雨に起因して、売上げ減少の間接的な被害を受けた場合

補助率は2/3で、一定の条件を満たした場合には定額支給も適用されます。(※災害支援枠を申請する際には、自治体による公的書類の発行が必要です)。

【補助対象経費】
機械装置等費、広報費、ウェブサイト関連費、展示会等出展費(オンラインによる展示会・商談会等を含む)、旅費、新商品開発費、借料、設備処分費、委託・外注費、車両購入費、修繕費

【要件】

  • 被災区域4県に所在する、令和6年能登半島地震等の被害を受けた事業者であること
  • 小規模事業者であること
  • 早期の事業再建に向けた計画を策定していること
  • 資本金または出資金が5億円以上の法人に直接または間接に100%の株式を保有されていないこと(法人のみ)
  • 確定している(申告済みの)直近過去3年分の「各年」または「各事業年度」の課税所得の年平均額が15億円を超えていないこと
  • 過去に持続化補助金の採択を受けて、補助事業を実施した場合、「小規模事業者持続化補助金に係る事業効果及び賃金引上げ等状況報告書」の提出を本補助金の申請までに行った者であること (先行する受付締切回で採択された共同申請の参画事業者を含む)


出典:中小企業庁 持続化補助金<災害支援枠>

公式ページを確認する

詳しくはこちらの記事をご確認ください:小規模事業者持続化補助金<一般型・災害支援枠>

持続化補助金(小規模事業者持続化補助金)<一般型・災害支援枠>2025年度の対象は?要件や採択率もチェック!

創業型

創業型は、創業してから1年以内の小規模事業者を対象とした支援枠です。第3回公募では、申請時点でまだ事業を始めていない方でも、店舗オープンの準備中など創業予定の段階であれば対象になり得ることが明確になりました。
これから事業を軌道に乗せていきたい事業者にとって、設備導入や販路開拓に取り組む際の心強い支援制度といえます。補助上限額は200万円で、インボイス特例を活用する場合は最大250万円まで引き上げられます。

創業型は第3回公募で、申請受付は2026年3月6日(金)から2026年4月30日(木)17:00までとなっています。

特例要件
インボイス特例免税事業者のうちインボイス発行事業者の登録を受けた事業者
(上限額 50万円上乗せ)

補助率は2/3で、創業直後の事業者が必要な資金を活用できる設計になっています。
【補助対象経費】
機械装置等費、広報費、ウェブサイト関連費、展示会等出展費(オンラインによる展示会・商談会等を含む)、旅費、新商品開発費、借料、委託・外注費
※通常枠と同様

【要件】

  • 小規模事業者であること
  • 資本金または出資金が5億円以上の法人に直接または間接に100%の株式を保有されていないこと(法人のみ)
  • 確定している(申告済みの)直近過去3年分の「各年」または「各事業年度」の課税所得の年平均額が15億円を超えていないこと
  • 採択を受けて、補助事業を実施した場合、各事業の交付規程で定める「小規模事業者持続化補助金に係る事業効果及び賃金引上げ等状況報告書」の提出を本補助金の申請までに行った者であること (先行する受付締切回で採択された共同申請の参画事業者を含む)
  • 過去に小規模事業者持続化補助金<創業型>または小規模事業者持続化補助金<一般型>「卒業枠」「創業枠」で採択を受けて、補助事業を実施した事業者ではないこと
  • 産業競争力強化法に基づく「認定市区町村」または「認定市区町村」と連携した「認定連携創業支援等事業者」が実施した「特定創業支援等事業」による支援を受けた日および開業日(設立年月日)が公募締切時から起算して過去1か年の間であること


出典:中小企業庁 持続化補助金<創業型>
詳しくはこちらの記事をご確認ください:小規模事業者持続化補助金<創業型>

小規模事業者持続化補助金 創業型とは?最大250万円!一般型との違いも解説

共同・協業型

共同・協業型は、地域振興機関が主体となり、小規模事業者が連携して販路開拓を進めるための支援類型です。地域全体の経済活性化を目指し、10事業者以上の参画を条件として実施されます。補助上限額は最大5000万円と、大規模な取り組みに対応した枠組みです。

対象要件
地域振興機関 地域の販路開拓を支援する法人(商工会・商工会議所、中小企業団体、商店街振興組合など)
参画事業者 小規模事業者(商業・サービス業では従業員5人以下、製造業その他では従業員20人以下)で10者以上が参加

補助率は、参画事業者が2/3、地域振興機関は定額補助となっています。

【補助対象経費】

  • 会場設営費
  • 内装等の工事費
  • 会場借料
  • 機器・機材借料
  • 広報費
  • 旅費

この枠組みは、以下の3つの類型で事業を実施します。

展示会・商談会型
商談会や展示会を通じて、参画事業者の商品やサービスを宣伝し、新たな取引先の開拓を目指す取り組み
催事販売型
物販会や即売会を通じて、参画事業者の売上増加を支援する取り組み
マーケティング拠点型
参画事業者の商品やサービスのターゲットを明確化し、継続的なマーケティングを行う拠点や仕組みを構築する取り組み

【要件】
地域振興等機関とは、地域に根付いた企業の支援する機関であり、次のいずれかに該当する機関を指します。

  • 商工会法、商工会議所法に基づき設立された法人
  • 中小企業等協同組合法に規定する都道府県中小企業団体中央会
  • 商店街等組織
  • 地域の企業の販路開拓につながる支援を事業として行っている法人


出典:中小企業庁 持続化補助金<共同・協業型>
詳しくはこちらの記事をご確認ください:

小規模事業者持続化補助金「共同・協業型」最大5000万円で地域連携を支援

ビジネスコミュニティ型

ビジネスコミュニティ型は、商工会や商工会議所の青年部や女性部など、内部組織を対象とした支援類型です。

補助上限額は50万円で、2以上の補助対象者が共同で実施する場合は100万円まで引き上げられます。補助率は定額です。

【補助対象経費】
専門家謝金/専門家旅費/一般旅費/資料作成費/借料/雑役務費/広報費/委託費/

【要件】

  • 次のすべての条件を満たす法人の内部組織
    - 地域の相当数の小規模事業者が構成員となっている又は議決権を有する法人であること
    - 小規模事業者の経営の改善発達に資する事業を行っている旨について、経済産業大臣又は都道府県知事が法に基づく認定をしていること
  • 次のいずれかの取組みを行う小規模事業者5者以上が参画している定款上に定めた内部組織
    - 40歳代以下の地域の若手経営者等、または女性経営者等で構成されている
    - 創業・企業経営の円滑化、事業承継の推進、女性の活躍等の共生社会の実現に関する取組等を行っている

小規模事業者持続化補助金の対象者

本補助金の対象となるのは、次の表に示す「小規模事業者」に該当する事業者です。業種ごとに、常時使用する従業員数の上限が定められています。

業種常時使用する従業員数
商業・サービス業(宿泊業・娯楽業を除く)5人以下
宿泊業・娯楽業20人以下
製造業その他20人以下

また、一部の法人や職種は補助対象外とされています。主な対象・非対象の区分は次のとおりです。

補助対象となり得る者補助対象にならない者
○会社および会社に準ずる営利法人
(株式会社、合名会社、合資会社、合同会社、特例有限会社、企業組合・協業組合、士業法人(弁護士・税理士等))
○個人事業主(商工業者であること)
○一定の要件を満たした特定非営利活動法人
○医師、歯科医師、助産師
○系統出荷による収入のみである個人農業者(個人の林業・水産業者についても同様)
○協同組合等の組合(企業組合・協業組合を除く)
○一般社団法人、公益社団法人
○一般財団法人、公益財団法人
○医療法人
○宗教法人
○学校法人
○農事組合法人
○社会福祉法人
○申請時点で開業していない創業予定者(例えば、既に税務署に開業届を提出していても、開業届上の開業日が申請日よりも後の場合は対象外)
○任意団体 等

小規模事業者持続化補助金は個人事業主も申請できる?

小規模事業者持続化補助金は個人事業主も申請が可能です。ただし、個人事業主が申請できるのはあくまで「小規模事業者」に該当する場合であり、業種や従業員数、除外される業種など、一定の要件があります。以下に整理します。

  • 農林水産業のうち「系統出荷による収入のみ」の個人農業者、医師・歯科医師・助産師、学校法人・宗教法人などは対象外
  • 申請時点で開業していること「事業者として稼働している状態」であることが基本。未開業(将来開業予定のみ)は原則対象外
  • 補助金を使う事業が、販路開拓(マーケティング、広告、Web対応等)や業務効率化(生産性向上)に資する内容であること
  • 商工会や商工会議所の支援を受ける、経営計画を策定する等が必要

単なる個人の活動や趣味、農業・漁業のみを行うなど、事業性が認められないものは対象外となることがあります。

商工会・商工会議所に入会していない個人事業主の方においても小規模事業者持続化補助金の申請は可能ですが、事業計画書を商工会・商工会議所に提出する必要があります。

小規模事業者持続化補助金の特徴

2025年度の小規模事業者持続化補助金は、事業者にとってより使いやすく、効果的な支援となるような変更が行われました。

支援類型が「一般型」「創業型」「共同・協業型」「ビジネスコミュニティ型」の4つに整理され、各事業者が自社に適した支援を選びやすい構造になっています。なお、2025年度では経営計画の策定が明確に重視されており、商工会や商工会議所の支援を受けながら、持続可能な成長戦略を立てることが求められます。

小規模事業者持続化補助金の採択率

区分公募回申請者数採択者数採択率
一般型・通常枠第18回17,3188,32948.1%
一般型・災害支援枠第8回34031191.5%
創業型第2回3,2201,22638.1%
共同・協業型第1回2119344.1%
ビジネスコミュニティ型第8回17314986.1%

※第18回の採択者数は当初8,330件で発表されましたが、後日101件が取り消され8,229件に修正されています。

採択率は、公募回や類型によって大きく異なります。通常枠は回によって3〜9割と変動が激しく、創業型はやや厳しめ、一方で災害支援枠は毎回8割超と高い水準で推移しています。過去の公募の採択率詳細は下記をご覧ください。
小規模事業者持続化補助金の採択率まとめ!採択の傾向と申請のポイント

小規模事業者持続化補助金 第19回公募における前回との変更点

第19回公募では、前回公募からいくつかの点が変更されています。主なポイントは以下の通りです。

・不正受給に関する罰則の表記が変更され、「5年以下の拘禁刑または100万円以下の罰金」に加え、両方が併科される可能性があることが明記されました。
・補助対象外となる事業者が追加され、「小規模事業者卒業加点」で採択され補助事業を実施した事業者は、今回の公募では申請できません。
・旅費のルールが変更され、都道府県別・国別に1泊あたりの宿泊費の上限額が設定されました。
・能登半島地震に関する加点要件の表現が変更され、「売上減少などの間接被害」に加えて、事業用資産の損壊などの直接被害も対象として明記されました。
・小規模事業者持続化補助金<創業型>と同時に申請できません。

その他、事業場内の賃金計算における表現などが追記・変更されている点などが見受けられます。これらの修正箇所がある意味、採択におけるポイントでも
あるかと思いますので、申請を検討されている方は変更点についての資料を読み込んでおくことをお勧めします。

参考資料:小規模事業者持続化補助金 <一般型 通常枠>公募要領 第 4 版からの主な変更点

小規模事業者持続化補助金のスケジュール

小規模事業者持続化補助金 第19回公募の締切はいつ?

小規模事業者持続化補助金<一般型 通常枠>の第19回公募は、2026年4月30日(木)17:00が申請受付締切です。

ただし、地域の商工会・商工会議所による事業支援計画書(様式4)の発行受付締切は、2026年4月16日(木)となっています。

様式4の受付締切を過ぎると申請できなくなるため、実質的な準備期限は4月16日と考えて、早めに相談・書類準備を進めましょう。


第19回公募「一般型 通常枠」スケジュール

公募要領公開:2026年1月28日(水)
公募申請受付締切:2026年4月30日(木)17:00
事業支援計画書(様式4)発行受付締切:2026年4月16日(木)
見積書等の提出期限:2027年5月30日(日)
※期限に遅れると採択取消しとなります。

補助事業実施期限:2027年6月30日(水)まで

※申請は、電子申請システムのみの受け付けで、郵送での申請は不可です。

小規模事業者持続化補助金 第20回公募はいつ?


小規模事業者持続化補助金 第20回公募は2026年の春から夏にかけて公開が予定されているようです。
公開日は変更することがあるようですが、遅くとも夏頃までは3〜4ヶ月ほどの準備をすることが可能です。
現在は、19回の申請受付が始まったばかりですが、申請期間は4月30日までとなっていますので準備が間に合わないという方は次の20回公募に合わせて準備してみてはいかがでしょうか。

小規模事業者持続化補助金の申請の流れ

申請前の準備から、申請後の取り組みまで、全体の流れをまとめました。

GビズIDプライムの取得(電子申請の場合)
申請を行うために、事前に「GビズIDプライム」のアカウントを取得する。
事業支援計画書の発行依頼
地域の商工会・商工会議所に「事業支援計画書(様式4)」の発行を依頼する。
※発行受付締切:2026年4月16日(木)

申請書類の提出
必要な書類を準備し、電子申請システムで提出する。
※申請受付締切:2026年4月30日(木)17:00

審査・採択
提出された申請書類を基に審査が行われ、採択が決定されると「採択通知書」が送付される。

見積書等の提出
補助金額の確定のため、購入予定の物品やサービスの見積書を提出する。
※見積書等の提出期限:2027年5月30日(日)

交付決定
補助金の交付が決定されると「交付決定通知書」が送付され、交付決定日以降に補助事業を開始できる。

補助事業の実施
申請内容に基づき、販路開拓や業務効率化のための事業を実施する。

実績報告書の提出
事業終了後、実施内容や経費の使用状況を報告する。

補助金の請求・交付
補助金の請求手続きを行い、補助金が交付される。

事業効果報告書の提出
事業終了後1年後の状況について、報告書を提出する。

▼GビズIDに関してはこちらの記事をご確認ください。

GビズIDとは?補助金申請などの際に必要となる種類や具体的な取得フローなどを解説


小規模事業者持続化補助金 よくある質問

小規模事業者持続化補助金とはどのような制度ですか?

小規模事業者持続化補助金は、商工会や商工会議所と連携して経営計画を作成し、その計画に基づいて行う販路開拓などの取り組みを支援するための補助金です。

「小規模事業者」の具体的な要件(従業員数)は何ですか?

小規模事業者であるかどうかは、業種ごとの常時使用する従業員数によって定義されます。具体的には、以下のいずれかに該当する事業者です。
•商業・サービス業(宿泊業、娯楽業を除く):従業員5人以下
•宿泊業・娯楽業、または製造業その他:従業員20人以下

補助金の電子申請を行うために、事前に準備すべきことは何ですか?

申請は、電子申請システムのみで受け付けられ、郵送は不可です。このシステムを利用するためには、事前に「GビズIDプライム」のアカウントを取得する必要があります。


まとめ

小規模事業者持続化補助金の第19回公募では、申請締切や要件が明確化され、2026年も「経営計画に基づく販路開拓」を重視する方針が引き継がれています。

持続化補助金は、事業者が成長に向けた取り組みを効果的に進められる制度へと進化しています。自社の状況に合った支援を選び、計画的な活用を通じて新たな販路開拓や事業拡大を目指しましょう。

無料で相談する

▼▼▼日々配信中!無料メルマガ登録はこちら▼▼▼
メルマガ会員登録する

公式ページを確認する

関連記事